Opqo provides a number of general configuration options for inventory. These define behaviours across all inventory functions, and include:
- Item master image management
- Inventory, Balance and Bin creation
- Inventory cross-site issue
- Performing balance adjustments
To configure the inventory general options, add configuration to the general section of the STAUTOSCRIPT.STAMCONFIG automation script in the Maximo environment.
appConfig = {
"general": {
...
"inventory": {
"allowManageImage": true,
"allowCreateInventory": true,
"allowCreateBalance": true,
"allowCreateBin": true,
"allowCrossSite": {
"issue": false
},
"allowBalanceAdjustment": false,
"requireIssueToPerson": false
}
}
}The above shows the default configuration. The options within are explained in the following sections.
Item Master Image Management
Opqo allows Inventory Managers to manage item master images. This includes:
- Setting an item master image from the camera or camera roll
- Deleting an existing item master image.
Access to this function is controlled by the allowManageImage property.
Adding configuration with this property set to false will disable the ability to set/change/remove the item master image. Item master images will still be visible.
The default value of this property is true.
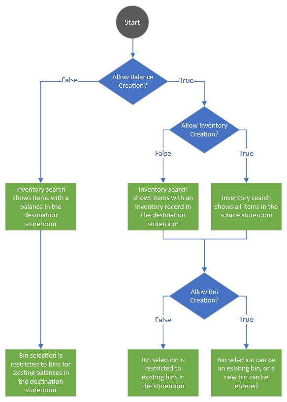
Inventory, Balance and Bin Creation Options
The inventory transfer and receive functions require the user to nominate the destination inventory balance. The following configuration properties impact the selection of the destination inventory balance.
The default values for each of these properties is true.
At a high level, each of the properties controls the following:
- allowCreateInventory: Whether a new inventory record can be created as part of the transaction
- allowCreateBalance: Whether a new inventory balance record can be created as part of the transaction
- allowCreateBin: Whether a new bin number ( a bin number that does not exist on any balance in the storeroom) can be created as part of the transaction.
In practice, the properties work together to control different aspects of the transfer and receive processes, as shown in the following flowcharts.
These options, when specified at the top level, apply to both the transfer and receive processes. These top level values can be overridden at the transfer and/or receive level, to customise the behaviour for that specific process. This supports, for example, configuration that allows balances and bins to be created with performing a transfer, but not when receiving.
Inventory Transfer
These properties impact two areas for inventory transfer:
- The items shown by Inventory Search when selecting items to transfer
- The destination bins that are available for selection, and whether a new bin may be entered.

These options can be overridden for the Transfer process only. For example, the following configuration disables balance and bin creation for Receive, but enables them for Receive:
appConfig = {
"general": {
...
"inventory": {
"allowCreateInventory": false,
"allowCreateBalance": false,
"allowCreateBin": false,
"transfer": {
"allowCreateInventory": true,
"allowCreateBalance": true,
"allowCreateBin": true
}
}
}
}Inventory Receiving
These properties impact the destination bins that are available for selection, and whether a new bin may be entered.
Note that the allowCreateInventory property does not impact inventory receiving. The base presumption is that if an item has been ordered for a storeroom, it is expected to be stocked in that storeroom. Hence, an inventory record will always be created as necessary to allow the receipt.
.

These options can be overridden for the Receive process only. For example, the following configuration allows balance and bin creation for Transfer, but disables them for Receive:
appConfig = {
"general": {
...
"inventory": {
"allowCreateInventory": true,
"allowCreateBalance": true,
"allowCreateBin": true,
"receive": {
"allowCreateBalance": false,
"allowCreateBin": false
}
}
}
}Inventory Cross-site Issue
Opqo 24.05.0 added support for enabling issue of items from a storeroom to a work order, asset or location in a different site, within the same organization. This functionality is disabled by default, but can be enabled via configuration.
There are a number of options for enabling cross-site issue:
- Globally enabled, allowing cross-site issue between all storerooms and sites within the same organization.
- Enabled for specific sites, allowing cross-site issue from the specified sites, to either all sites or specified sites within the same organization.
- Enabled for specific storerooms, allowing cross-site issue from the specified storerooms, to either all sites or specified sites within the same organization.
This impacts inventory issue:
- For inventory managers using the Issue function from the Inventory dashboard, when searching for a work order, asset or location to issue items to.
- For technicians and managers using the Issue function from the Materials widget, when searching for a storeroom to issue items to the work order from.
| Note: Regardless of cross-site issue configuration, it is always possible to issue items from a storeroom to a work order, asset or location within the storeroom's site. |
Enable globally
The following configuration enables cross-site issue globally, between all storerooms and sites within the same organization:
appConfig = {
"general": {
...
"inventory": {
...
"allowCrossSite": {
"issue": true
}
}
}
}Enable for specific sites
It is possible to restrict cross-site issue to storerooms within a specific site. In addition, it is possible to specify that cross-site issue from each site is either enabled to all sites, or a specified list of sites.
The following configuration shows two examples:
appConfig = {
"general": {
...
"inventory": {
...
"allowCrossSite": {
"issue": {
"FLEET": true,
"BEDFORD": ["NASHUA", "LAREDO"]
}
}
}
}
}In this example:
- Any storeroom in the FLEET site can issue cross-site to work orders, assets or locations in any other site within the same organization.
- Any storeroom in the BEDFORD site can issue cross-site to work orders, assets or locations in the NASHUA or LAREDO sites.
Enable for specific storerooms
It is possible to restrict cross-site issue to specific storerooms. In addition, it is possible to specify that cross-site issue from each storeroom is either enabled to all sites, or a specified list of sites.
The following configuration shows two examples:
appConfig = {
"general": {
...
"inventory": {
...
"allowCrossSite": {
"issue": {
"BEDFORD:CENTRAL": true,
"FLEET:DALLAS": ["TEXAS"]
}
}
}
}
}In this example:
- The CENTRAL storeroom in the BEDFORD site can issue cross-site to work orders, assets or locations in any other site within the same organization.
- The DALLAS storeroom in the FLEET site can issue cross-site to work orders, assets or locations in the TEXAS site.
Balance Adjustments
Opqo 24.08.0 adds the ability to perform inventory balance adjustments from within the Inventory Browse function.
Access to this function is controlled by the allowBalanceAdjustment property.
This is analogous to Inventory Adjustments -> Current Balance within the Inventory application in Maximo. This results in a CURBALADJ inventory transaction, with financials applied to the default Control and Shrinkage GL accounts.
This function is disabled by default, but can be enabled via the following configuration:
appConfig = {
"general": {
...
"inventory": {
...
"allowBalanceAdjustment": true
}
}
}By default, when performing a balance adjustment, the user is able to record remarks which are set on the resulting inventory transaction. If this remarks field is not desired, it can be disabled via the following configuration:
appConfig = {
"general": {
...
"inventory": {
...
"allowBalanceAdjustment": true,
"allowBalanceAdjustmentRemarks": false
}
}
}Require "Issue To" Person
When issuing inventory items, Opqo allows the selection of a person that the items are being issued to. By default, this field is not required, however Opqo 24.09.0 adds the ability to make this a required field via configuration.
This is controlled by the requireIssueToPerson property.
Adding configuration with this property set to true will make this a required field when issuing items.
The default value of this property is false.
| Note: For more information on Opqo configuration and the role and contents of the STAUTOSCRIPT.STAMCONFIG script, see the Configuration Overview article. |
| If you have questions please do not hesitate to contact us or create a support ticket for more assistance. |